合并排序
2025年9月17日大约 2 分钟教学文档递归与分治
合并排序
1.题目描述
题目描述:

给你一个整数数组 nums,请你将该数组升序排列。
你必须在 不使用任何内置函数 的情况下解决问题,时间复杂度为 O(nlog(n)),并且空间复杂度尽可能小。
示例 1:
输入:nums = [5,2,3,1] 输出:[1,2,3,5] 解释:数组排序后,某些数字的位置没有改变(例如,2 和 3),而其他数字的位置发生了改变(例如,1 和 5)。 示例 2:
输入:nums = [5,1,1,2,0,0] 输出:[0,0,1,1,2,5] 解释:请注意,nums 的值不一定唯一。
2.解题思路

3.代码实现
def apart(data):
"""
合并排序法函数:
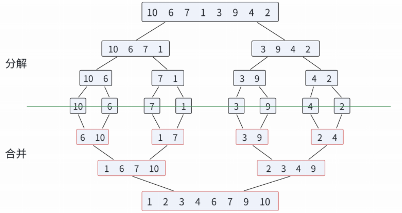
应该分成两部分:分离和合并排序
分离:将data每次对半分开,直到每个列表都只有一个元素,这里应采用递归。
"""
if len(data) <= 1:
return data
mid = len(data) // 2
left = data[:mid]
right = data[mid:]
left = apart(left)
right = apart(right)
return merge_sort(left, right)
def merge_sort(left, right):
"""
排序:两两比较。
合并:将两两比较的结果合并起来,组成一个新的列表。再往上回溯。直到合成排好序的完整列表。
"""
result = []
i = j = 0
# 合并过程中统计逆序对
while i < len(left) and j < len(right):
if left[i] <= right[j]:
result.append(left[i])
i += 1
else:
result.append(right[j])
# 当 left[i] > right[j] 时,left[i] 及其后面的所有元素都大于 right[j]
# 因此产生 len(left) - i 个逆序对
j += 1
# 添加剩余元素
result.extend(left[i:])
result.extend(right[j:])
return result
data = [5, 4, 2, 6, 3, 1]
print("原始数据为:", data)
print("-------------------------------")
print("排序之后的数据为:", apart(data))
print("-------------------------------")
def apart(data):
"""
合并排序法函数:
应该分成两部分:分离和合并排序
分离:将data每次对半分开,直到每个列表都只有一个元素,这里应采用递归。
"""
if len(data) <= 1:
return data
mid = len(data) // 2
left = data[:mid]
right = data[mid:]
left = apart(left)
right = apart(right)
return merge_sort(left, right)
def merge_sort(left, right):
"""
排序:两两比较。
合并:将两两比较的结果合并起来,组成一个新的列表。再往上回溯。直到合成排好序的完整列表。
"""
result = []
while left and right:
if left[0] <= right[0]:
result.append(left.pop(0))
else:
result.append(right.pop(0))
if left:
result += left
if right:
result += right
return result
data = [5,2,3,0]
print("原始数据为:", data)
print("-------------------------------")
print("排序之后的数据为:", apart(data))
print("-------------------------------")
